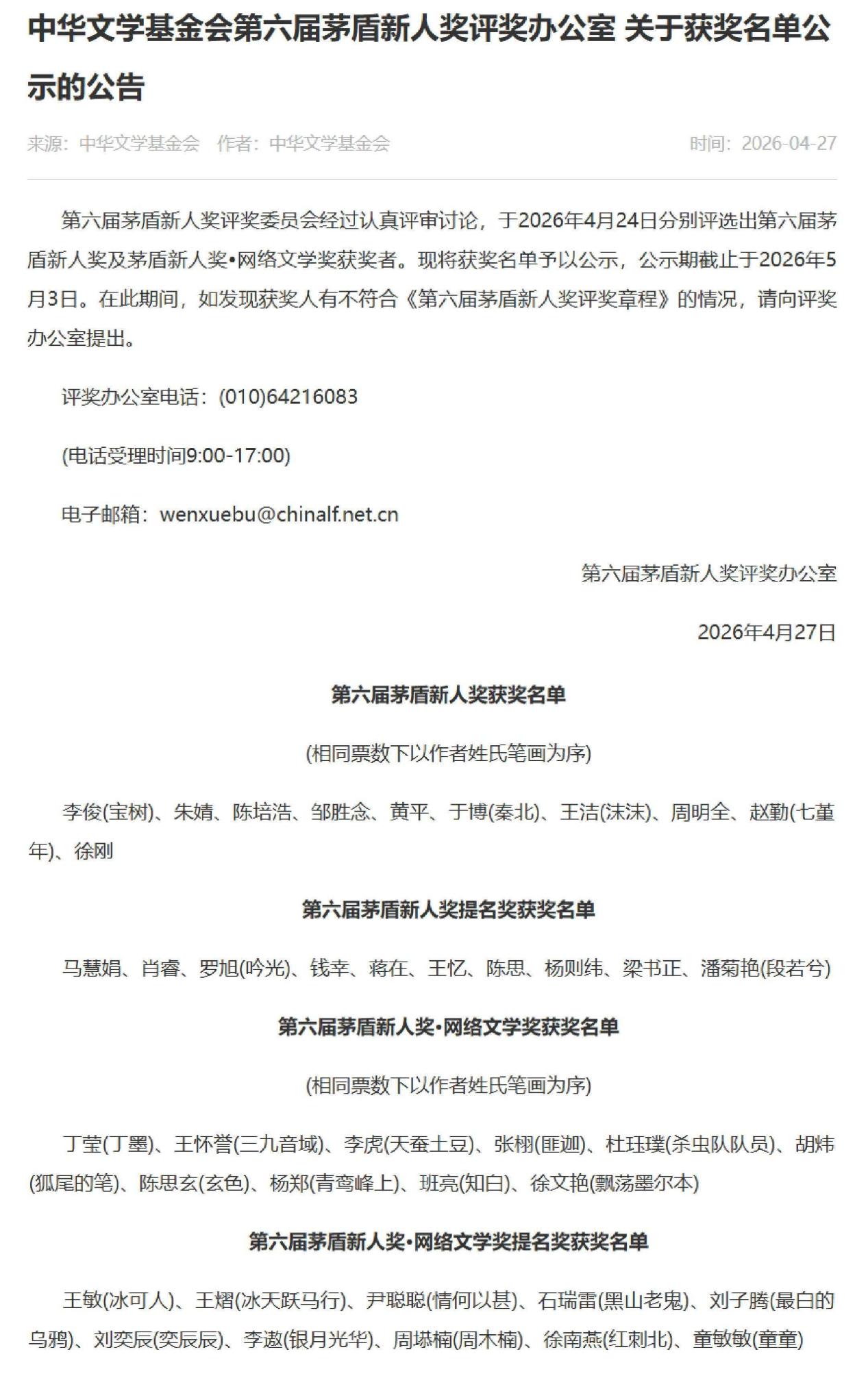
4月27日,中华文学基金会第六届茅盾新人奖评奖办公室发布“第六届茅盾新人奖及茅盾新人奖・网络文学奖”获奖名单公示,我系黄平教授荣获第六届茅盾新人奖。
茅盾新人奖是经中国作协党组书记处批准,由中国作家协会所属中华文学基金会、浙江省作家协会、浙江省桐乡市人民政府联合主办,以全国(含港澳地区)年龄为45周岁以下(含45周岁)、近年来取得较高成就的青年作家、评论家为奖掖对象的文学奖项,旨在鼓励年轻一代弘扬中华民族优秀文化,勇攀文学高峰,从而促进中国文学事业的繁荣发展。茅盾新人奖每两年颁发一次,分设传统文学组和网络文学组两个组别,每届奖励共20名(传统文学10名,网络文学10名)文学新人。

黄平,1981年生,作家,评论家,体育博彩网站 教授、副系主任,体育博彩网站 中国创意写作研究院副院长,入选国家高层次青年人才计划、上海市曙光学者等。出版有中短篇小说集《松江异闻录》、文学评论集《出东北记》《反讽者说》等。
